近日,四川省卫健委发布《关于进一步做好抗菌药物临床应用管理工作的通知》,对2012年抗菌药物临床应用分级管理目录作出重要调整,一些药基层医疗机构不能再随意使用。
阿奇霉素(注射)、头孢替唑等药,基层不能用了
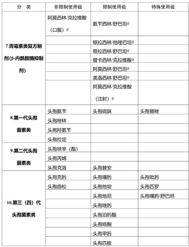
对比原有目录,小社发现特殊使用级目录中新增头孢替唑、厄他培南、阿奇霉素(注射)、帕珠沙星等原属于限制使用级的药物。
其中,阿奇霉素(注射)和头孢替唑曾是基层常用的抗菌药,随着目录的进一步调整,这些药很难再出现于基层医生的处方签上。
熟悉《抗菌药物临床应用管理办法》的应该知道,就现实情况来说,基层能用的抗菌药物主要以非限制使用级和限制使用级为主。
结合国家政策和地方标准来看,抗菌药物的分级是国家卫生部门在医疗机构用药环节重点强调和管制的一项专有制度。抗菌药物滥用在基层是重灾区,加之部分基层医生对于抗菌药物分级概念比较模糊,所以这些年专项整治的重点在基层。
据相关执法人员透露,其在诊所、村卫生室,包括一些卫生院、社区卫生服务中心进行处方抽查的时候,医生跨级别使用限制级药物和特殊使用级药物情况相对严重。
抗菌药物使用门槛更高、监管更严
哪里严重就从哪里抓,从《抗菌药物临床应用管理办法》的出台到今年最新抗菌药物管理相关文件的颁布,抗菌药物自上而下的改革一直在继续。
★2012年8月
有史上最严限抗令之称的《抗菌药物临床应用管理办法》正式实施,将抗菌药物分为非限制使用、限制使用与特殊使用三级管理。该文件明确规定,不同等级医生的开药权限,严重违规使用抗菌药物的医生将被吊销执业证书。
★2016年1月
国家卫计委等12个部门共同成立应对细菌耐药联防联控工作机制,明确将从国家层面采取行动,强化多部门协调配合,对细菌耐药问题进行综合治理。
★2017年3月
国家卫计委发布《关于进一步加强抗菌药物临床应用管理遏制细菌耐药的通知》,要求本通知发布后一个月内各医疗机构应将制定好的本机构抗菌药物供应目录上报并备案,明确各级医师使用抗菌药物的处方权限。抗菌药物管理全面落实。
★2018年5月
国家卫健委发出《关于持续做好抗菌药物临床应用管理有关工作的通知》,强调进一步加强抗菌药物临床应用管理,限制抗生素的使用再次升级。
★2019年3月
国家卫健委发布通知,对持续做好抗菌药物临床应用管理工作提出要求,包括合理调整抗菌药物供应目录,减少预防使用和不合理静脉输注;各医疗机构目录调整周期原则上为2年,最短不少于1年,避免无理由地频繁调整供应目录品种。
在国家对抗菌药物的强管严抓下,大医院抗菌药物管理趋于完善。可以预测,基层医疗机构是未来整治的重点,给我们最直接的提示是,在基层,使用抗菌药物的门槛将更高、标准会更严。
认清趋势以后,咱们基层医生平时诊疗在保证患者疗效的同时,一定要注意那些自己现有职称不能开具的药物,不能再跨级别使用!
抗菌药物分级管理
特殊使用级抗菌药物:具有高级专业技术职务任职资格的医师可使用。
限制使用级抗菌药物:具有中级以上专业技术职务任职资格的医师可使用。
非限制使用级抗菌药物:具有初级专业技术职务任职资格的医师,在乡、民族乡、镇、村的医疗机构独立从事一般执业活动的执业助理医师以及乡村医生可使用。
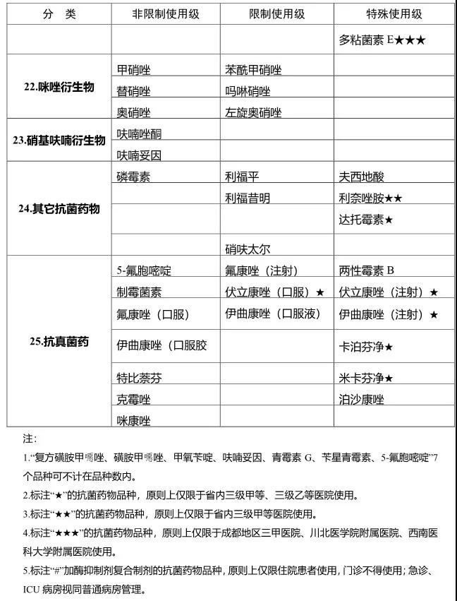
以下附四川省抗菌药物临床应用分级管理目录(2019版)







