虽然“飞检”是在被检查单位不知晓的情况下,以行如飞翔、动如闪电闻名,让药店“谈飞变色”,但实际上,监管部门常常会“把丑话说在前头”,提前部署并通知整年或者某个阶段的飞检计划,让企业能够先行自查、自纠、自律。但是,过了这个时间段依然被查,那就严肃处理。
时近年尾,按照惯例,各省市又到了制定2019年全年飞检计划的时候了。全国范围内,安徽省食药监局首个公布了2019年度飞检计划(注:共89项),让药品经营企业能够首先进行对照自查、自纠。
零售药店要特别引起注意的是,虽然只是安徽一省的飞检清单,但同样适用于全国,45万家药店可以提前布局,认真参照,同时密切关注本省的相关政策的出台。
10月31日,安徽省食药监局发布通知,要求全省药品经营企业落实“十必须”主体责任。
通知明确指出:凡未按要求开展自查并向食品药品监督管理部门提交年度自查报告的企业,作为下年度飞行检查的重点企业。
药品经营企业落实“十必须”主体责任

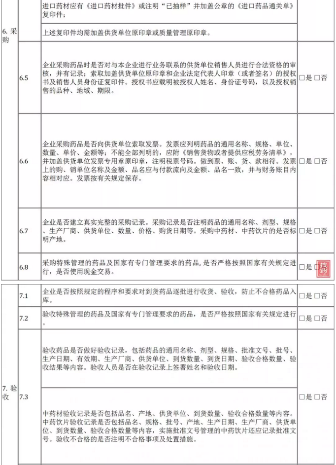
药品批发企业(零售连锁总部)落实主体责任情况自查表


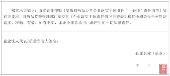
企业自查报告真实性承诺书
